据新华社北京4月2日电 清明将至,高速公路出京方向的车流逐渐多了起来。由于北京墓地价格一再飙高,很多北京人开始去周边的河北等地购买墓地。“活在北京,葬在河北”现象在清明节前引起网民关注。

4月2日,八宝山人民公墓,一位女子身着黑衣,墓前静默,向逝者寄托哀思。

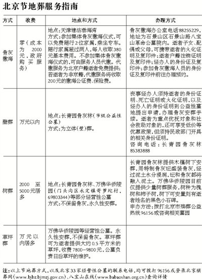
因北京墓地价格一再飙高,很多北京人开始去河北等地买墓地。记者调查发现,河北省多家陵园都存在公益性公墓私自出售的违规行为。
北京墓地价格9年涨15倍市民无奈转战河北买墓
北京人到河北买墓引关注
清明节前,“北京市民到外地买墓地”的消息,在微博转发和评论超过万次。
网帖称,价格成为他们“舍近求远”的最大理由。网友“和好端端一起成长”在微博里说,“为姥爷扫墓,发现在北京不但居不易,也死不起了,陵园已没有低于2万元的墓地,我们家2003年买的至今涨了15倍。”
“房价上涨让我们好好工作,油价上涨让我们好好节约,肉价上涨让我们好好减肥,墓地上涨让我们好好活着”“清明时节雨纷纷,一问墓价欲断魂”……网友说。
一河之隔价高3倍
北京东部通燕高速附近的潮白河,两岸各有一座陵园。一座是隶属于河北省的京东卧龙陵园,一座是归北京市管理的通惠陵园。两座陵园相距约12公里,但墓地的标价却天壤之别。
卧龙陵园里,北京的高先生今年1月买了一块墓地,9000元。这已经是很便宜的了。调查发现,面积大小、结构设计、石材用料等都差不多的墓地,在通惠陵园的价格为3.6万元,且数量所剩无几,都是较差位置。
北京市殡葬管理处相关负责人表示,近些年,确实有一部分北京市民前往周边河北地区购买墓地,以与之相邻的大兴、房山、通州等区市民居多。
公益性公墓不允许开展经营
卧龙陵园里,还有几片苹果树林和一个薄膜大棚。“等不够用时,这些肯定都要拆,整墓地不比种这些玩意挣钱啊?”一位自称诸葛店村村民的人说。
把公益性墓地当经营性墓地卖的情况并不少见。记者调查发现,在河北省民政厅公布的名单中,三河市京东卧龙陵园、天堂公墓、涿州市西皋庄公墓、易县世界华侨陵园都存在公益性公墓私自出售的违规行为。
按国家规定,公益性公墓是为农村村民提供遗体或骨灰安葬服务的公共墓地,不对外、不允许开展经营活动。而经营性公墓是为城镇居民提供骨灰或遗体安葬实行有偿服务的公共墓地,建立经营性公墓由省、自治区、直辖市民政厅(局)或民政部批准。据新华社电
专家说法
《殡葬条例》亟待完善
“一些地方故意将公益性公墓做大规模,少部分被当地村民消化,剩下的违规向城镇居民销售。一些林场、耕地也打着幌子做起墓地生意。”北京社会管理职业学院教授杨宝祥说,统计显示,中国每年平均有930多万人口死亡,选择经营性公墓安葬的仅有10%。
业内人士称,公益性墓地就像小产权房一样,是农村居民享用的一种福利,一旦土地被征用,本地村民会享受到补偿,而埋葬于此的城镇户口逝者,权益很难受法律保障。
民政部管理干部学院社会学教授杨根来表示,1997年颁布实施的《殡葬管理条例》是现行殡葬法规中效力最高的,却只属于行政法规的范畴。其规定都过于原则,并具有很强的计划经济色彩,有些规定已经落后于我国殡葬业现状,完善速度也没有跟上,导致目前管理执法缺少有力依据,像由耕地或变更用途的土地建造的墓地,都亟待规范,绝不是取缔了之那么简单。

